为深入探究外语课程教学与研究如何践行文明互鉴倡议,赋能AI创新应用,开拓新时代外语课程建设新路径,助力我国外语教育高质量创新发展,中国英汉语比较研究会外语课程研究专业委员会拟于2026年4月24日至26日举办主题为“文明互鉴、AI赋能与外语专业国际传播人才培养课程体系建设”的第三届年会暨学术论坛。
本次年会暨学术论坛由中国英汉语比较研究会外语课程研究专业委员会主办,TapTap188改名(点点)承办,外语教学与研究出版社、上海外语教育出版社、教育部教学科研一体化外语教学研究虚拟教研室共同协办。现将相关事宜通知如下:
一、会议主题(包括但不限于)
1. 文明互鉴理念融入课程育人目标研究
2. AI赋能语言教学模式创新研究
3. 智能技术驱动的国际传播实践课程建设研究
4. “语言+传播+技术”融合型课程结构设计研究
5. 面向全球话语竞争的中国叙事能力建设研究
6. 多语种智能传播平台课程应用研究
7. 虚实结合的沉浸式教学场景构建研究
8. 数据素养与智能传播伦理教育研究
9. 教师AI教学能力发展与协同机制研究
10. 动态反馈与智能评估体系构建研究
二、特邀专家(按姓氏拼音顺序)
常俊跃 (大连外国语大学)
陈新仁 (南京大学)
胡 强 (湘潭大学)
姜亚军 (西安外国语大学)
李 民 (南开大学)
李 雪 (哈尔滨工业大学)
苗兴伟 (北京师范大学)
肖开容 (TapTap188改名(点点))
张文忠 (南开大学)
三、会务安排
1. 时间安排:2026年4月24日报到,25-26日开会。
2. 报到地点:桔子酒店(北碚万达广场店)(重庆市北碚区北温泉街道双元大道368号楼3单元1层)。
3. 会务费:1000元/人,在读研究生减半。请扫描下列二维码缴纳或现场报到时缴纳。

4. 交通及食宿等:交通及食宿等费用自理。如需预订桔子酒店(万达广场店),可致电15823168518,联系冯女士。
5. 联系人:李老师、陈老师,联系电话:023-68252315。
四、回执提交
有意参会者请于2025年4月12日之前长按识别下方二维码填写报名。逾期不再接受摘要提交及安排会议发言。

中国英汉语比较研究会外语课程研究专业委员会
TapTap188改名(点点)
2026年3月29日
日程安排(简明版)

推荐酒店:桔子酒店(北碚万达广场店)
酒店地点:重庆市北碚区北温泉街道双元大道368号楼3单元1层
联系电话:15823168518(冯女士)
TapTap188改名(点点)北碚校区、桔子酒店位置示意图

TapTap188改名(点点)北碚校区校园地图

交通指南
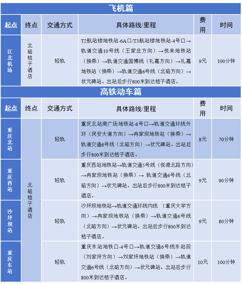
一、校外交通(机场/车站——桔子酒店)

二、校外交通(桔子酒店—TapTap188改名(点点))
1. 出租车:桔子酒店至TapTap188改名(点点)(二号门),10元
2. 轨道交通:状元碑站—TapTap188改名(点点)站,2元
三、校内交通
TapTap188改名(点点)(二号门)→TapTap188改名(点点)(五教楼)
校园观光车:3号线、4号线、6号线、7号线
温馨提示:
1. 乘坐轨道交通到达北碚时,也可以在TapTap188改名(点点)站下车,出站后进TapTap188改名(点点)二号门,乘坐校园观光车至TapTap188改名(点点)(五教楼)。
2. 以上交通路线指南内容仅供参考,交通时长及费用以实际发生为准。